I nostri Servizi e Prodotti
1. I Sistemi e i Sentieri
Wilde-Lubitsch: Lady Widermere’s Fan
Il sistema dedicato al racconto Lady Windermere’s Fan nelle due versioni - teatrale e cinematografica - di Wilde e di Lubitch, è un esempio di cosa possa nascere da un’opera complessa come quella di Lubitsch qualora la si correli a un’opera altrettanto complessa come quella di uno dei suoi grandi maestri dichiarati, come Oscar Wilde; ovvero cosa possa nascere da un capolavoro teatrale come quello di Wilde quando ispira l'opera di un altro maestro della commedia, intenzionato a fare arte anche con il cinema.
A questo «oggetto multiplo» è dedicato un Sistema destinato a diventare un nuovo modello di progettazione ipermediale. Il Sistema sarà fruibile esclusivamente all’interno della nostra Scuola di Narrazione, per dar modo, ai nostri allievi, di apprendere l’insuperata lezione lubitschiana, e per offrire, ai nostri apprendisti collaboratori, un caso concreto per riflettere sui principi generali di costruzione dei nuovi Sistemi di Fruizione e Studio Reticolare.
Il Sistema costituisce un’opportunità straordinaria per studiare a confronto le soluzioni di due grandi narratori che hanno utilizzato differenti forme espressive per narrare il medesimo racconto, creando così due «varianti autonome e correlate» tra loro. Al contempo offre una perfetta esemplificazione di cosa possa fare un autore preparato che voglia «interpretare» un capolavoro immortale realizzando una versione, per la scena cinematografica, in modo al contempo «originale e rispettosa».
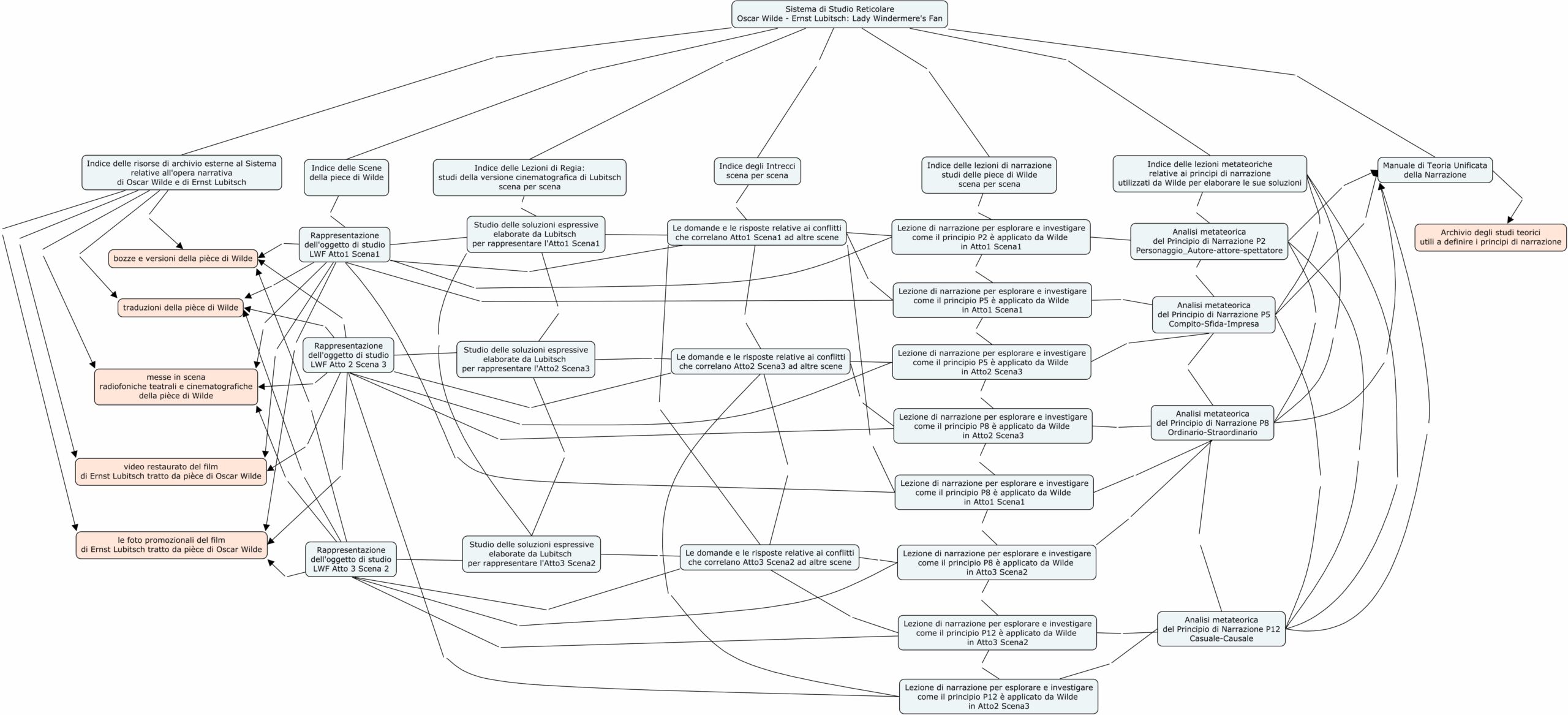
Il Sistema è concepito per agevolare lo studio delle variazioni di uno stesso autore (Wilde) all’interno di tutta la sua opera e di uno specifico dramma, l’architettura dell’intreccio da lui elaborato per Lady Windermere’s Fan, le soluzioni narrative ed espressive da lui ideate scena per scena e i
principi assunti dallo stesso autore per elaborarle; inoltre consente di studiare le soluzioni narrative ed espressive di un altro grande autore (Lubitsch) per mettere in scena, con un film composto di (quasi) sole immagini, la pièce teatrale, composta di sole parole, realizzata da uno dei suoi maestri.
Il nuovo Sistema, che adotta e migliora il modello cognitivo che elaborammo per il Sistema dedicato a Romeo and Juliet nell’ambito del progetto “Shakespeare’s in Mind”, consente di fruire e studiare scena per scena - e partendo da ognuna di esse - una nuova edizione reticolare e multimediale di Lady Windermere’s Fan da noi curata.
Nella nostra edizione tutte le scene sono collegate a recite di attori che lo hanno interpretato in forma radiofonica o sul palcoscenico, così potrete apprezzare la recitazione del testo oltre al testo stesso. Inoltre tutte le Scene e tutti gli Atti sono introdotti da un «titolo» corrispondente a uno dei tanti precetti impliciti o espliciti che noi «presupponiamo» che la zia di Lady Windermere le abbia impartito nella speranza di fare di lei una irriducibile moralista, ben equipaggiata contro le tentazioni della società. I titoli nell’insieme compongono un “Manuale di Bon Ton” - I consigli di Lady Julia alle gentildonne della buona società -, ma, in ogni scena le azioni dei personaggi, che dovrebbero esemplificare il precetto, finiscono per contraddire e deludere le aspettative dell’autrice, donando così ai lettori il piacere di confrontare le intenzioni con gli esiti. In questo modo il “Manuale di Bon Ton” si trasforma in un potenziale manuale di scrittura in forma di commedia.
Affinché il testo di Wilde e a gli altri documenti di archivio nel loro insieme e nella correlazione con il progetto Lubitschiano diventino realmente un «Manuale di Scrittura e Messa in scena» abbiamo lavorato per integrare nel Sistema diversi strumenti di studio. Attraverso le «mappe degli intrecci delle storie dei personaggi» potrete
ricavare da ogni scena tutti gli «interrogativi» che scaturiscono in essa da conflitti interiori insorti nei personaggi, e tutte le «risposte» che la scena può dare ai conflitti già aperti e alle domande nate in altre scene. Potrete così non solo comprendere meglio la logica dell’intreccio elaborato da Wilde per esplorare il suo «Labirinto narrativo» ma anche il labirinto stesso, da lui creato per consentirci di ripercorrerlo da qualunque punto; grazie alle mappe potrete infatti muovervi reticolarmente da qualunque scena inseguendo, con la memoria elaborativa, domande e risposte che la legano ad altre che ne costituiscono presupposti o sviluppi logici.
In altri termini, affinché possiate godere pienamente del testo di Wilde, mentre lo studierete per imparare a padroneggiare i medesimi meccanismi congegnati dall’autore, potrete disporre della ricostruzione del reticolo logico di storie che si sviluppano e si condizionano a vicenda nel racconto.
Inoltre, grazie ad una molteplicità di lezioni che abbiano preparato per rendere il vostro studio sistematico e metodologicamente rigoroso (se vorrete seguirle tutte potrebbero tenere impegnata la vostra mente per un anno intero), potrete condurre studi poliprospettici e multiplanari del testo di Wilde scena per scena e da una quantità di punti vista complementari, ciascuno adeguato a far emergere e a spiegare un diverso aspetto e livello della complessità della sua architettura.
Insieme alle lezioni di narrazione avrete modo di seguire anche lezioni di regia, studiando la complessa e raffinata messa in scena cinematografica di Ernst Lubitsch, e confrontando, per ogni scena, le sue soluzioni narrative ed espressive con quelle di Wilde.
Per completare il progetto di valorizzazione dei progetti e degli archivi di Wilde e Lubitsch abbiamo correlato ad ogni lezione di narrazione il “Manuale di teoria unificata della narrazione” che stiamo costruendo per consentirvi di studiare i «presupposti teorici», cioè le «definizioni dei principi narrativi» che i due autori hanno utilizzato per elaborare le «soluzioni» con cui hanno creato i due capolavori.
